DZQ-A(BT-DZQ/A) 防晃电+分批自起动双时段应用
1、性能概述:DZQ-A/L型再起动控制器具有辅助保持和来电重合双时段控制器特性,双时段控制能够区分处理“晃电”和备用电源切换时电动机再起动方式。辅助保持时段(Tc=0.5秒内)为被控制触器“晃电”跳停后瞬间闭锁器运行指令,来电后接触器立即闭合。若辅助保持时段内电源没有恢复则其运行闭锁指令自动解除,进入来电重合控制时段,当来电(设置允许失压时间范围内)达到控制器设置的重合允许电压阀值时,则通过延时元件发出重合指令。
DZQ-A/L(BT-DZQ/A) 的动作波形图如下图所示:

技术参数
|
控制电压UK |
220Vac |
|
重合电压阀值KV |
≥85%UK |
|
输出接点 |
8A/440Vac(COSΦ=0.4) |
|
辅助保持时段TC |
0.5S |
|
重合允许时限TE |
_____S 最大不超过20秒 |
|
重合延时TY |
来电________S后重合 范围在0-3秒,级差为0.5秒 |
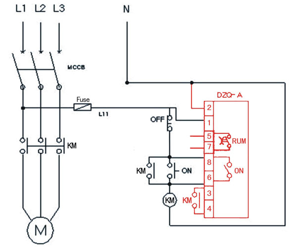
DZQ-A(BT-DZQ/A) 与原控制系统的配合问题
1) 适用于各列交流接触器,是附加在电动机启动回路上
2) 不需要辅助控制电源
3) 不改变原有控制电路方式和接线
4) 不影响电动机的正常停机,不会造成误启动
5) 原控制柜或MCC间隔内安装
DZQ-A(BT-DZQ/A) 接线原理图
